dnf起源版本不灭战神装备推荐 dnf起源版本不灭战神穿啥装备好
发表时间:2025-12-24 来源:本站整理相关软件相关文章人气:
《地下城与勇士》是一款韩国网络游戏公司NEOPLE开发的免费角色扮演2D游戏,由三星电子发行,并于2005年8月在韩国正式发布。中国则由腾讯游戏代理发行。该游戏是一款2D卷轴式横版格斗过关网络游戏,大量继承了众多家用机、街机2D格斗游戏的特色。以任务引导角色成长为中心,结合副本、PVP、PVE为辅,与其他网络游戏同样具有装备与等级的改变,并拥有共500多种装备道具。每个人物有8个道具装备位置,在游戏中可以允许最多4个玩家进行组队挑战关卡,同样也可以进行4对4的PK。
DNF起源版本有了很大的改动,那么DNF起源版本里面针对不灭战神在装备方面有哪些需要玩家注意?DNF起源版本不灭战神穿什么装备好呢?下面和小编一起来看看吧!

DNF起源版本不灭战神装备分析
1、武器
神器及传说

史诗

2、防具
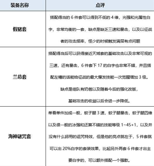
异界套

远古传说套

史诗套装


3、首饰
神器及传说

史诗

4、特殊装备
神器及传说

史诗

《DNF》延续了街机横版格斗的模式,并将爽快感,打击感发挥到及至。再结合RPG中的大量元素,使得《DNF》中的战斗拥有极高的可玩性,耐玩性。